Desde hace muchos meses nos estamos formando de manera intensiva en ilustración digital porque creemos que un buen conocimiento de las herramientas de diseño 2D y dibujo digital es fundamental para conseguir trabajos infográficos y artísticos de calidad. De este modo, hace un año decidimos participar en un completo curso de formación en la escuela de arte ESDIP de Madrid que ha durado hasta este mes de julio de 2017 y a lo largo del cual hemos aprendido de la mano del artista Ramón Teja todos los entresijos de Photoshop para ilustración digital así como el uso de Illustrator, Corel Painter o Clip Studio Paint.
Como ejemplo del resultado que podemos llegar a conseguir os dejamos esta ilustración en la que vemos una calle de la Antigua Roma y la explicación del proceso de realización de la misma:

El primer paso en toda infografía, ya sea 2D o 3D, es llevar a cabo un trabajo de documentación que nos permita conocer de forma precisa aquello que queremos mostrar. Nadie nace sabiendo la forma y colores de todo aquello que le rodea y pocos tienen la capacidad de retener en la memoria, de forma gráfica, todos los objetos que son observados a lo largo de una vida de forma detallada. Cuando se trata, además, de una recreación histórica, todavía resulta más necesario el proceso de documentación para no cometer falsos históricos.
En este caso, y dado que se trataba de un ejercicio de ilustración y no de la recreación de un espacio concreto, nos hemos basado en fuentes secundarias: ilustraciones e infografías llevadas a cabo por grandes maestros que recogen décadas de investigación científica sobre la vida cotidiana y las ciudades en la Antigua Roma.

Posteriormente, debemos tener una idea clara de aquello que queremos representar. Siempre nos ha parecido muy sugerente la vista que se crea desde el barrio de la Subura -en concreto desde la via Baccina-, en la Roma actual, al mirar hacia el Foro de Augusto y es esa idea de calle cerrada que permite ver al fondo los grandes templos la que recogimos para nuestra ilustración:

A partir de las fuentes gráficas que observamos con cuidado y de las fotografías de la propia Roma desde la via Baccina, llevamos a cabo el primer boceto del dibujo, en Photoshop, donde ya se puede ver la idea de la ilustración final:

Una gran fuente de inspiración fueron, también, los magníficos concept art del videojuego Assassin’s Creed Revelations, llevados a cabo por el artista Martin Deschambault:

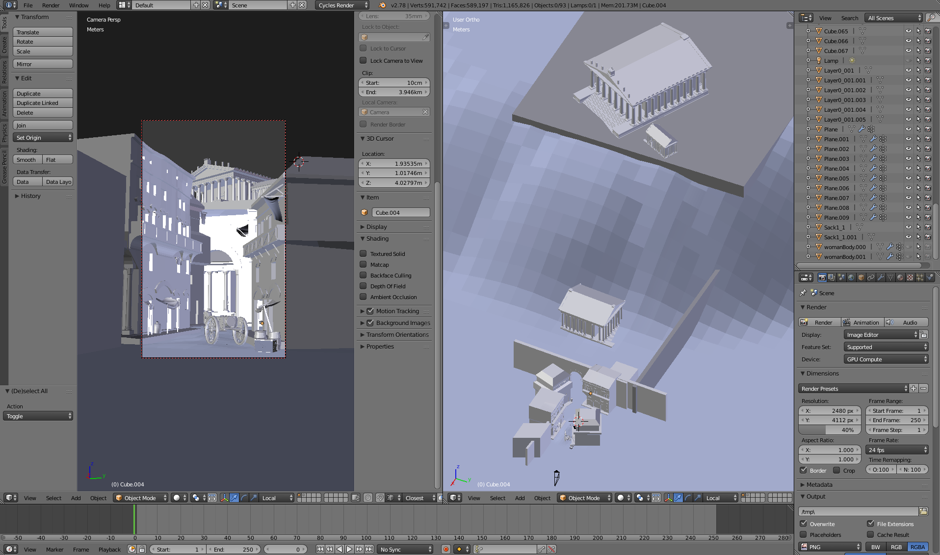
Una práctica muy común y tremendamente útil en ilustración digital 2D es la realización de la base estructural de la ilustración en un software de diseño 3D para así tener un mayor control de la composición y la perspectiva de la misma. Aprovechando nuestro manejo de Blender llevamos a cabo, a partir del boceto 2D, el diseño de la estructura de la escena en 3D. En este caso no nos basamos en planimetrías ni dimensiones reales de la antigua ciudad de Roma ya que nuestro criterio fue más estético que científico, pero este proceso podría haberse llevado a cabo a partir de un modelo 3D preciso de la Antigua Roma que nos permitiera tener perspectivas reales de la misma.

Aquí podéis ver también la división en distintos planos de profundidad que diseñamos para que resultara más sencilla la comprensión de la ilustración a la hora de llevarla a cabo sobre el render 3D:

El resultado final de este «esqueleto» sobre el que posteriormente llevaríamos a cabo el dibujo digital es el que sigue:

Como se puede ver, gran parte del dibujo de base queda ya definido con el renderizado, así como parte de la iluminación de la escena, lo que facilitará posteriormente en gran manera el proceso de ilustración digital.
A partir de ahora se lleva a cabo un minucioso trabajo de dibujo 2D en grisalla sobre el propio renderizado, añadiendo detalles y realizando los cambios que sea necesario tanto en los objetos presentes en la escena como en la propia iluminación. Todo este trabajo ha sido llevado a cabo en Photoshop intentando que el resultado final se asemeje a una ilustración a lápiz (de hecho, uno de los pinceles que más se ha utilizado es el lápiz que trae Photoshop por defecto con un tamaño de 9 puntos -aunque nosotros hemos variado el tamaño del mismo según nos fue necesario-).



El resultado final es el siguiente:

Una vez tenemos todo el dibujo en grisalla comienza el proceso de añadido de color. Para ello se trabaja en Photoshop con los modos de fusión de capas, utilizando en especial superponer, luz suave y fuerte, color, etc., dependiendo del resultado deseado.
En este momento es fundamental destacar la importancia de trabajar con tableta gráfica. A lo largo de este proyecto hemos utilizado tanto la Wacom Intuos Pro como la Wacom Cintiq, que ofrecen un control muy importante sobre los pinceles y los trazos. Un trabajo así sería imposible que fuera llevado a cabo a golpe de ratón.

Después del añadido de colores base se continúa añadiendo luces y sombras, tonos, variaciones, contraste y texturas de suciedad para llegar al acabado final:

El resultado final es el que encabeza esta entrada y que puede verse también, en su evolución desde la base de renderizado 2D, aquí:

Esperamos que os guste la ilustración y si tenéis cualquier duda o comentario podéis hacerlo al pie de esta entrada.
PAR