Estamos inmersos en un proyecto que, como ocurre en tantas ocasiones, no podemos mostrar hasta que no esté terminado y publicado. Nosotros, que somos amantes de la arqueología en directo, no nos podemos estar quietos y queremos compartir con todos vosotros algunos retazos de nuestro trabajo. De este modo, hemos pensado enseñaros una técnica que estamos aplicando en el proyecto actual y que, quizás, os puede resultar útil: cómo llevar a cabo un texturizado fotorrealista de un tejado gracias a las texturas procedurales y a la técnica de texture painting.

En este tutorial únicamente enseñaremos a texturizar un modelo previo. Llevar a cabo el modelo de un tejado es relativamente sencillo modelando una única teja y aplicándole los modificadores «Array» que sean necesarios hasta conseguir una de las aguas del tejado. Posteriormente esto se duplica y se coloca correctamente. Las tejas horizontales de la parte superior se crean del mismo modo. Es recomendable, después, aplicar los modificadores «Array» y unir (Control + J) todo el tejado en un solo objeto. Después se le puede aplicar el modificador «Subdivision Surface» para suavizar las aristas. Además, suele quedar bien modificar un poco la geometría del tejado con la «edición proporcional» activada para dar esa apariencia irregular que aportará realismo.
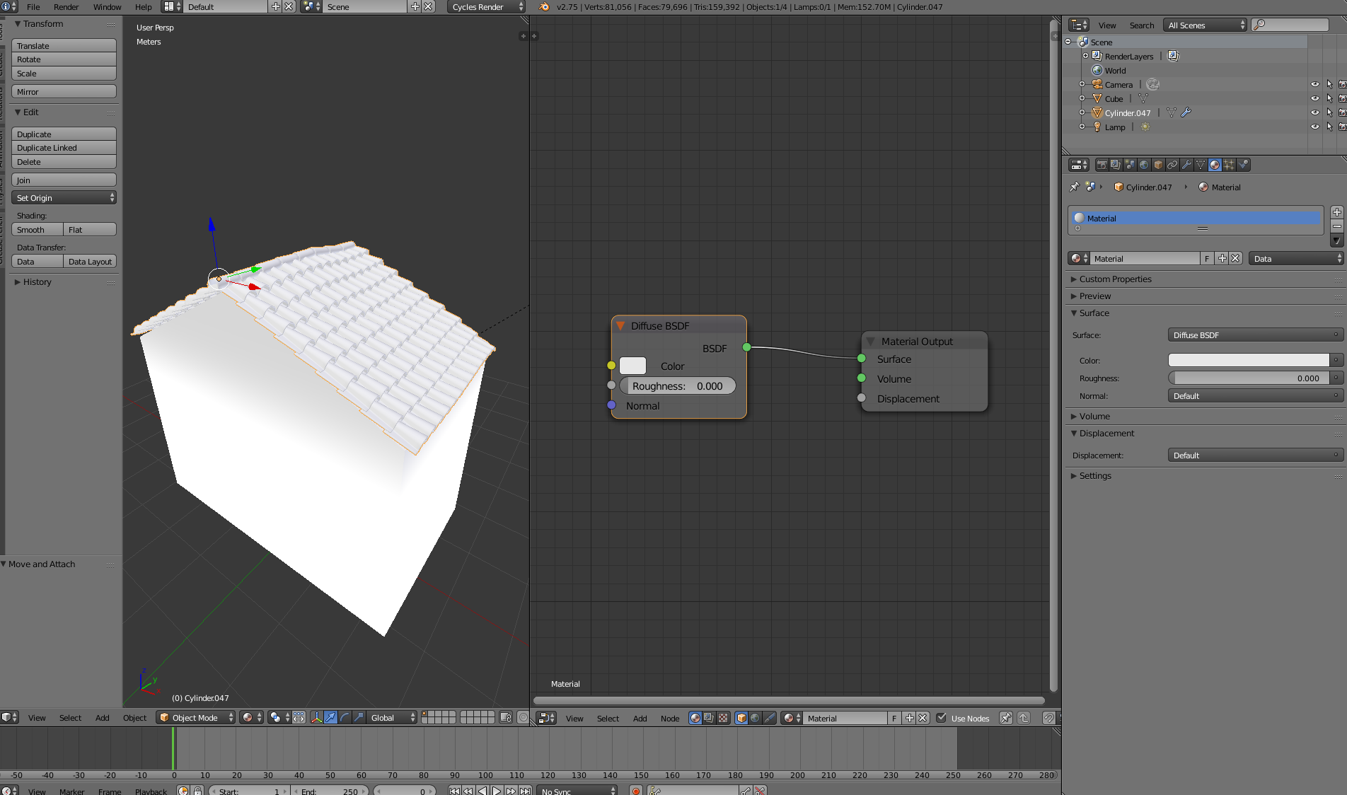
Posteriormente seleccionamos el tejado (ya será todo un único objeto) y creamos un nuevo material. Trabajaremos en Blender Cycles, que es el motor más utilizado de este software de diseño 3D y el que mejores resultados aporta.

Las texturas procedurales son texturas definidas matemáticamente. No necesitan ser mapeadas de ninguna forma específica y eso permite jugar con ellas sin la necesidad de hacer precisos mapeados UV.
El siguiente paso será añadir un sistema de nodos que nos permita configurar la apariencia procedural de nuestro tejado. Para ello crearemos un «Mix Shader» en el que mezclaremos dos «Diffuse BDSF». El color de estos diffuse estará compuesto por dos rampas de color similares a las que se pueden ver más abajo (los colores de estas rampas se pueden reconfigurar al gusto de cada uno, pero uno de ellos debe ser más oscuro y otro más claro para que se pueda ver bien el efecto). Al factor (Fac) de estas rampas de color le añadiremos texturas Musgrave y Noise respectivamente, configurándolas con los parámetros que se pueden ver en la imagen del sistema de nodos de más abajo. Finalmente, añadiremos un nodo «Texture Coordinate» y uniremos el Vector de las texturas procedurales a «Generated».


Podemos añadir nodos de «Mapping» detrás de las texturas procedurales. Esto nos permitirá tener más control de las mismas y modificar la rotación, tamaño, etc., de las «manchas» de color que aparecen en nuestro tejado.


También es recomendable añadir nodos de «Hue/Saturation» entre la rampa de color y el shader «diffuse». De ese modo podremos bajar la saturación del color a 0.8, consiguiendo tonos más realistas. Además, podemos subir a «4» la fuerza del sol para que el resultado sea más luminoso.


Después, crearemos un nodo de «Math» y le daremos la función «Multiply», conectándolo a «Displacement» en el nodo «Material Output». Añadiremos un nuevo nodo de «Noise Texture» y lo conectaremos al «Displacement». A la textura procedural «Noise» le daremos los valores que se pueden ver en el sistema de nodos que mostramos más abajo. Colocamos, si queremos, otro nodo de «Mapping» detrás del «Noise Texture» y lo conectaremos, finalmente a «Generated» en el «Texture Coordinate» de la izquierda. De ese modo veremos cómo se crea cierta rugosidad en nuestro tejado que aporta gran realismo.


El último paso es llevar a cabo el proceso de texture painting sobre nuestro tejado para dar todavía mayor realismo. Para ello, lo primero que tenemos que hacer es seleccionar, en modo edición, todas las caras de nuestro objeto y pulsar a la «U»/»Smart UV Project» para llevar a cabo el Mapeado UV de nuestro objeto de forma automática.

Después, creamos una nueva textura pulsando, en la barra inferior del UV Image Editor, a «New» y le damos las características que se pueden ver en la imagen (ojo, es muy importante que en «color» bajemos el «Alpha» a 0 para que nos salga el fondo transparente):

Añadimos entonces un nuevo nodo «Mix Shader» justo delante del «Mix Shader» que teníamos conectado al «Material Output». Conectamos este nuevo «Mix Shader» al «Material Output». De ese modo podemos crear un nuevo «Diffuse Shader», esta vez con un nodo de «Image Texture» en el que tendremos que cargar la nueva textura («Textura_Suciedad») que hemos creado, con el fondo en Alpha. Es importante, además, conectar de forma correcta el «Alpha» de la textura al «Fac» del «Mix Shader» que acabamos de crear, tal y como se ve en la siguiente imagen:

De este modo, teniendo siempre seleccionado el nodo «Image Texture» podremos activar el modo «Texture Painting» y pintar sobre las tejas. Es recomendable descargarse texturas de suciedad («Decals») desde CGTextures para utilizarlas como pincel y pintar con ellas sobre el tejado. Para poder realizar este proceso tendremos que cargar esas texturas en la zona de «Textures» de la barra lateral derecha, asegurándonos de seleccionar «Brush». Después pintamos sobre el tejado, con distintas texturas, hasta obtener el resultado que queramos.
IMPORTANTE: Debemos guardar la textura de imagen, que hemos creado en el UV Image Editor, en nuestro disco duro para poder previsualizarla en el renderizado. Así además conservaremos los cambios hechos, si no, corremos el riesgo de perderlos.


Nos aseguramos, de nuevo, de guardar todos los cambios en la textura de suciedad y previsualizamos el renderizado del modelo para comprobar que está a nuestro gusto. Cuando estemos satisfechos realizamos el renderizado final.
Espero que os haya resultado útil. 😉
