Durante el Renacimiento se extendió la costumbre entre los nobles de más alta alcurnia de hacerse con colecciones de bustos de los Doce Césares biografiados por Suetonio (los que van de Julio César a Domiciano). Los nombres renacentistas compraban y restauraban las cabezas de mármol que emergían en las excavaciones anticuarias que se llevaban a cabo en Roma y otras ciudades en busca del pasado romano. Y cuando no podían disponer de originales antiguos pedían a artistas modernos llevar a cabo copias de esos rostros del pasado romano.
Hoy por hoy, y gracias a la tecnología, podemos recrear nuestras propias colecciones de bustos imperiales a un coste muy reducido. Esto es lo que nos hemos propuesto hacer: crear nuestra propia colección virtual de #12Césares, con doce modelos 3D de los doce emperadores de los que nos habla Suetonio y, para hacerlo más divertido, de doce museos diferentes.
El primero con el que nos hemos hecho es Domiciano (emperador entre el 81 y el 96), al que Suetonio no trata precisamente bien:
«Fuera largo enumerar todas sus bajezas. Sedujo, en primer lugar, a las esposas de gran número de ciudadanos, robó y tomó en matrimonio a Domicia Longina, que estaba casada con Elio Lamia (…) Emprendió sin necesidad una expedición a la Galia y la Germania, desoyendo los consejos de los amigos de su padre (…) Hizo matar a un discípulo del histrión Paris, que era muy joven aún y estaba entonces enfermo, por la única razón de que se parecía a su maestro en la figura y el talento. Hizo también perecer a Hermógenes Tarsense por algunas alusiones contenidas en su historia, y los copistas que lo habían escrito fueron crucificados. (…) Era extraordinariamente inclinado a los placeres lascivos, llamándolos clinopalen, y contándolos en el número de los ejercicios corporales. Se entretenía, según se afirma, en depilar por sí mismo a sus concubinas, y se bañaba con las prostitutas más viles.»
Pese a todo, es probable que Domiciano no fuera solo el emperador brutal, asesino cruel y lascivo, que nos pinta Suetonio. Tenemos otros datos que nos hablan de su gran sensibilidad y de su gusto por el mundo griego. Parece que sentía cierto cariño por el héroe heleno Odiseo y que, como éste, se sentía protegido de la diosa Minerva. Es interesante analizar su personalidad, tal y como hice hace ya tiempo en éste artículo de la desaparecida «Revista de Arqueología».
Hace unas semanas estuve en Roma y aproveché para realizar varios modelos fotogramétricos, entre ellos el del busto del emperador Domiciano que actualmente se encuentra expuesto en los Museos Capitolinos. Se trata de un retrato de Domiciano (81-96 d.C.) con número de inventario M.C. inv. 1156, realizado en mármol pentélico. Se realización se atribuye a la segunda parte del reino de Domiciano. Fue hallado en Roma, en la via Principe Amadeo, colina del Esquilino, en 1898 (por lo que éste ejemplo en concreto nunca perteneció a una colección renacentista).
Éste se encuentra sobre una peana, muy próximo a una pared, por lo que resulta prácticamente imposible realizar fotografías desde la parte posterior. De este modo, todas las fotografías que componen el modelo fueron realizadas formando una media luna por la parte delantera (tomando las imágenes desde distintas alturas y ángulos). En total llevé a cabo 28 fotografías en formato RAW+JPG.

Posteriormente se llevó a cabo el procesado de las fotografías en el software de fotogrametría Photoscan. Para ello se realizaron máscaras en las 28 fotografías, de forma que el software no pudiera confundir la pieza con el fondo, eliminando ruido en la nube de puntos. Se alinearon las imágenes, se construyó la nube de puntos densa y se limpió de pequeñas impurezas, y posteriormente se creó la geometría y la textura.


Es importante destacar que aunque de la impresión de que la basa de mármol se ha documentado con suficiente calidad, no es así en absoluto: se trata de un mármol muy pulido que crea reflejos y brillos muy molestos para la fotogrametría. Estos producen bultos que reducen muchísimo la precisión geométrica de esa parte de la pieza, como se puede ver en la siguiente imagen:

La textura fue creada con una resolución muy alta (10000 x 10000 píxeles), de tal manera que se puedan observar en ella hasta los más pequeños detalles.
Un modelo así (en el que falta una parte notable, es decir, toda la parte posterior, y cuya basa presenta esos errores) debe pasar por boxes antes de ser publicado, es decir, es necesario llevar a cabo un importante postproceso que permita eliminar todos los errores del modelo. En este caso llevé a cabo varios trabajos en Blender:
Lo que resultaba más importante era cerrar el modelo en su parte posterior para que se convirtiera en una pieza de bulto redondo que pudiera girarse en sus 360º. Para ello me basé en alguna fotografía en la que se podía ver el corte casi plano que caracteriza la parte posterior de este busto y modelé de forma manual la geometría que cerraría la parte posterior. El número ingente de vértices que caracteriza los límites del modelo fotogramétrico hacía imposible ir uniendo uno por uno estos puntos con los de la nueva geometría creada, por lo que opté por hacer que ésta traspasara al modelo fotogramétrico «fingiendo» en cierto modo un modelo cerrado. Después utilicé las herramientas de esculpido digital para dar cierto carácter más realista y orgánico a esta parte de la geometría.


Quizás algunos os estáis preguntado si no existe alguna forma automática para cerrar estos huecos. Existen varias, tanto en Blender como en Photoscan o Meshlab, sin embargo con ellas no se obtienen unos resultados decentes para huecos tan grandes como este (toda la parte trasera de una pieza) por lo que en casos así es preferible cerrar los objetos de forma manual.
Además, se usó la herramienta de esculpido digital, en concreto aquella de suavizado, para hacer el refinado de la superficie de algunas pequeñas zonas de la pieza original. Sobre todo nos referimos a algunas pequeñas zonas en las que, por la presencia de brillos o sombras oscuras en las fotografías aparecían también ciertos bultos que no se correspondían con la pieza de mármol real.
El segundo paso de postproceso de la pieza fue el texturizado de la zona de la geometría que acababa de crear de forma manual. Para llevarlo a cabo creé un nuevo material y una nueva textura blanca para toda esa zona. Después uní ambas mallas en un solo objeto (Control + J), de tal manera que esto me permitiera usar la herramienta de clonado en texture painting para ir duplicando poco a poco parte de la textura original del objeto fotogramétrico sobre la nueva textura blanca de la geometría creada de forma manual. Gracias a esta técnica se obtiene un buen resultado hasta en aquellas zonas en las que podría parecer que es más difícil hacerlo, como en la zona del cabello:

Como hemos comentado más arriba, la basa representaba un problema ya que aparecía con bultos muy molestos y, además, recortada por la parte trasera. La mejor solución fue recrearla en base a formas geométricas básicas, ya que no se trata de parte del busto y que, realmente, no es lo fundamental del mismo. Por ello antes de suprimirla modelé el cilindro inferior y el cubo superior en base a la geometría documentada y posteriormente eliminé esa zona de la malla fotogramétrica. Finalmente texturicé las nuevas formas creadas de tal manera que imitaran el mármol original.

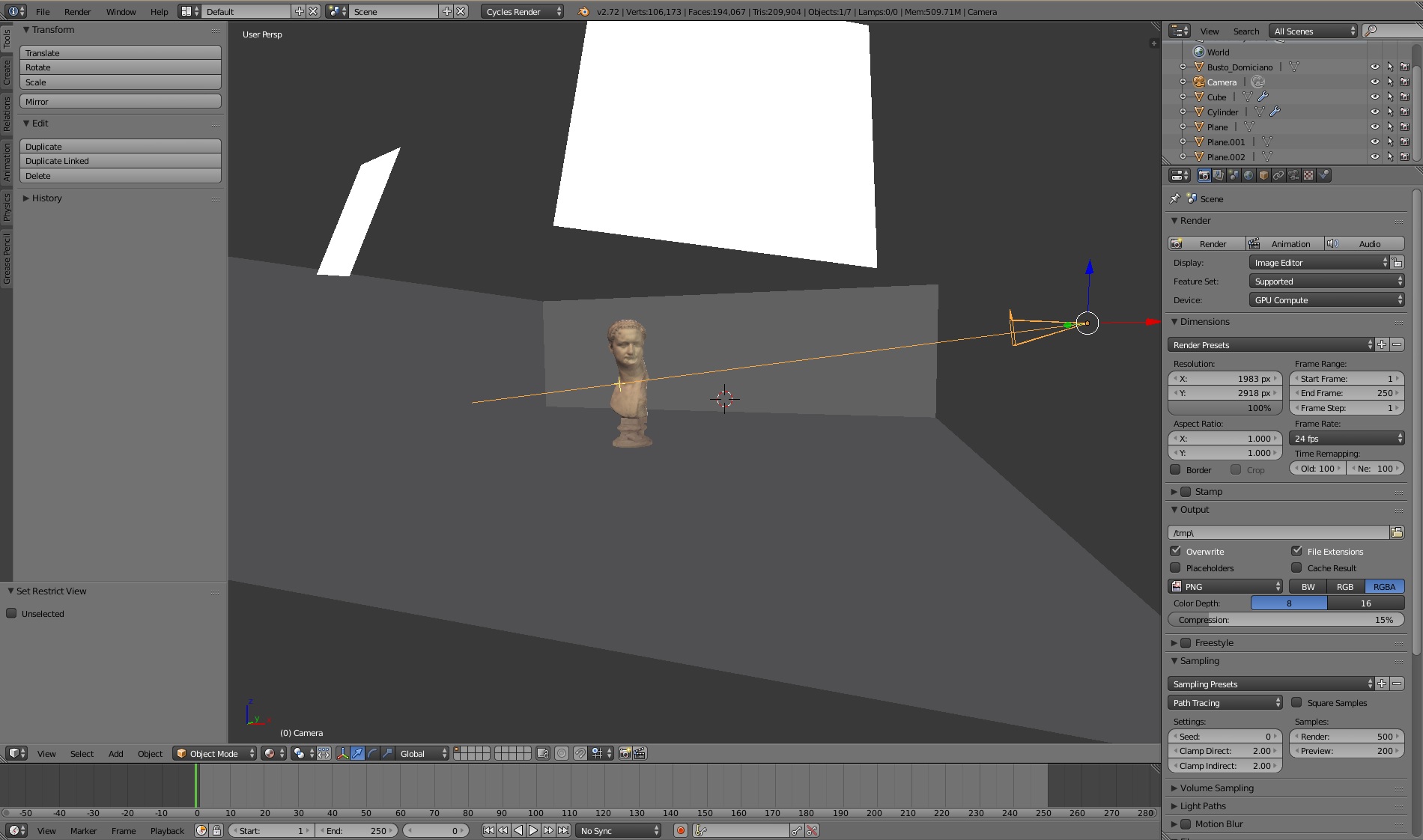
Para llevar a cabo el renderizado se creó un plano de base y unas paredes de fondo, así como dos planos emisores de luz y una cámara con la resolución deseada y cierta profundidad de campo, tal y como se ve en la siguiente captura de pantalla:

Se jugó además con los materiales de todos los elementos para aportar a cada uno el brillo característico del objeto original, sobre todo atendiendo con especial cuidado a los brillos de los distintos mármoles que componen la pieza. De este modo se llegó al resultado final:
El último paso fue subir el modelo, con todas sus texturas, al visor de Sketchfab y configurarlo en esta interesante plataforma. El nuevo motor de renderizado que incorpora Sketchfab permite también obtener grandes resultados y recrear con gran fidelidad los materiales de los objetos. Desde este link se puede acceder al visor:
https://sketchfab.com/models/a61445d7866c405083528971a0638b40

Éste será sólo el primero de una serie de 12 bustos de emperadores que os iré enseñando según tenga la oportunidad de capturarlos. Espero además que esta descripción pormenorizada del proceso de creación de este modelo 3D en concreto os pueda ayudar a llevar a cabo vuestros propios trabajos.