17.06.2014

Cómo crear un pavimento de opus sectile romano con Blender

#Blender #reconstrucción 3D #tutorial
A raíz de una duda de un compañero he decidido hacer este pequeño tutorial en el que explicaré cómo llevar a cabo en Blender Cycles un pavimento de opus sectile realista. Es algo muy sencillo pero que puede quedar mucho mejor atendiendo a ciertos detalles en el sistema de nodos y a la hora del renderizado. Éste es el resultado final:
Lo primero que debemos hacer es observar ejemplos de opus sectile reales para analizar su superficie: se trata de un pavimento realizado con piezas de mármol trabajadas para dar lugar a formas geométricas. La parte superior de estas piezas está pulida y otorga ese brillo característico que no llega a ser de espejo. Además, en ocasiones se nota cierta rugosidad provocada o por las propia superficie del mármol y, con más frecuencia, por las distintas junturas o grietas entre las piezas. Aquí podéis ver unos ejemplos del Duomo de Ravenna:
Una vez tengamos claro qué tipo de superficie queremos conseguir debemos buscar la textura que vamos a utilizar. Debe ser una imagen tomada de forma perpendicular al suelo para que no esté deformada. En nuestro caso hemos seleccionado una de la página
Como hemos comprobado al observar los ejemplos de sectile reales, en las junturas y grietas de las piezas de mármol se producen unos pequeños rebajes que será conveniente remarcar con displacement en nuestro modelo de Blender. Para ello hemos realizado en Photoshop un dibujo de las grietas de esta textura:
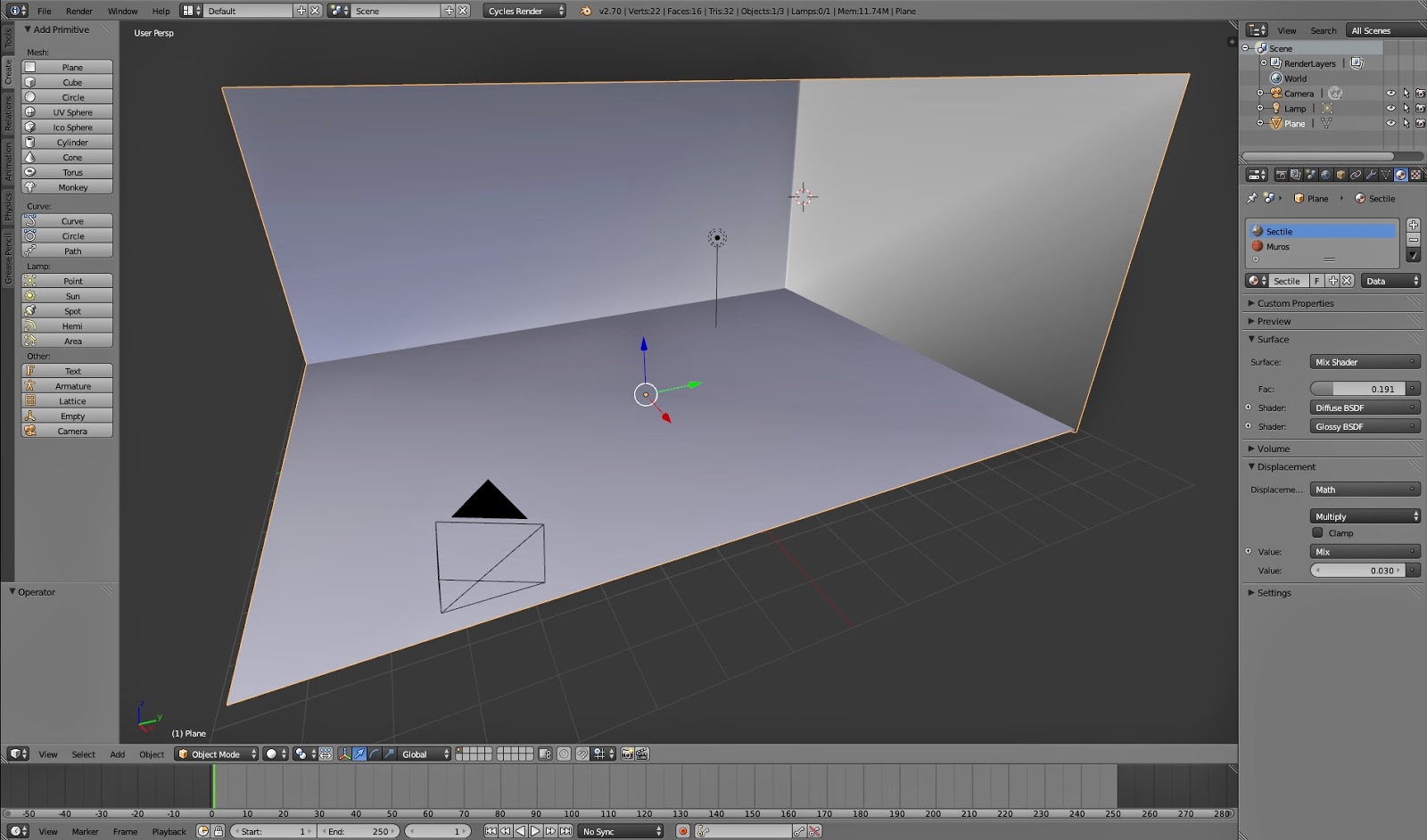
Una vez tenemos preparados los materiales a utilizar vamos a crear una sencilla escena en Blender con una cámara, una luz tipo point y un plano. Extruimos dos de los ejes de este plano para crear dos paredes en los límites del mismo. 
Posteriormente hemos realizado el mapeado UV de ese plano y hemos dispuesto un material sobre el mismo con la textura del sectile dispuesta de este modo:
Hemos hecho lo mismo con las paredes, dándoles un material distinto y una textura roja descargada de
Lo importante, sin embargo, es la configuración del sistema de nodos de material del opus sectile. Os lo dejamos aquí para qué veáis cómo lo hemos montado (pulsad sobre la imagen para ampliar):
Aquí tenéis: a) renderizado con el material de sectile sólo con shader diffuse; b) renderizado con el material de sectile combinando diffuse y glossy; c) renderizado final con diffuse, glossy y displacement. (Ampliar para ver en detalle).
Para mejorar todavía el aspecto final es recomendable colocar en las propiedades de «world» una textura HDRI que ayude a crear un ambiente más creíble y cierto nivel de DOF (depth of field) que distorsione un poco el fondo. 
Como veis, son los detalles los que aportan de verdad calidad a un renderizado 3D.

[ACTUALIZACIÓN]

No quería enrevesar mucho el tema pero me han lanzado el reto de mejorarlo incluyendo textura especular. Además le he añadido una textura de normales. Ambas han sido realizadas con Crazy Bump, un software muy interesante para trabajar las texturas en diseño 3D. Estas son las dos nuevas texturas incorporadas:

El sistema de nodos utilizado en este caso es el que sigue:

El resultado, efectivamente, es todavía más realista. Aquí tenéis una comparación entre el anterior renderizado (a) y en renderizado actual, llevado a cabo con estas cuatro texturas (b):

Resultado final: